×îÐÂÉϼÜ
¸ü¶à- ·ç»ª¸ß¿ÆMFJ10HRϵÁкϽðµç×裺¸ß¾«¶ÈµÍ×賡¾°µÄÈ«Äܽâ¾ö·½°¸
- STM32F407VGT6µÄÍêÃÀ¹ú²úÌæ´ú¡ª¡ªÖпÆÐ¾CKS32F407VGT6ÔÚÖÇÄܵçÁ¦Íø¹ØµÄÓ¦ÓÃ
- µç·ÑÚ»¤ÐÂÍ»ÆÆ£ºéijǵç×ÓBMG14DϵÁÐѹÃô¸´ºÏÆ÷¼þÈçºÎÊØ»¤ÄãµÄµç×ÓÉ豸
- °ÂÂ×µÂX0L¡¢X01ϵÁиßËÙ¸ôÀëÔ˷Źâñ´ò¿ªÐźŴ«ÊäÐÂÆðµã
- ¹ú¾ÞCA0612ϵÁÐÅÅÈÝÔÚÆû³µµç×ÓÖÐÓÐÄÄЩ¾ßÌåÓ¦Óã¿
- »ùÃÀͨÓÃÌùƬµçÈÝC1210C¡¢C1210V¡¢C1210W¡¢C1210XϵÁнéÉÜ
- ¿ÉÌæ´úSTM32F407ZGT6µÄ¹ú²úMCU CKS32F407ZGT6ÔÚÔ˶¯¿ØÖÆÆ÷ÖеÄÓ¦ÓÃ
- ¹ú¾ÞÆû³µ¼¶¸ßѹµç×èRV1206BR-07£¬ RV1206DR-07£¬ RV1206FR-07£¬ RV1206FR-13£¬ RV1206JR-07£¬ RV1206JR-13ϵÁÐÑ¡ÐÍ×ÊÁÏ
- Á¢Â¡VZT331MϵÁÐÌùƬÂÁµç½âµçÈÝ£º¸ßγ¤ÊÙÃüÓëµÍ×è¿¹ÌØÐԵĹ¤Òµ¼¶½â¾ö·½°¸
- Ìæ´úLMV321AS5XµÄ¹ú²úÔËËã·Å´óÆ÷£ºÓÑ˳¿Æ¼¼LV321GÑ¡ÐÍ×ÊÁÏ
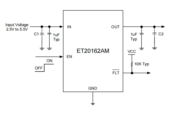
Á¦Ð¾Î¢ET2016AM-¹ú²ú¹¦ÂÊMOSFETÏÞÁ÷¿ª¹ØÑ¡ÐÍ×ÊÁÏ
MOSFET¹¦ÂÊ¿ª¹ØÊÇÒ»Öֹ㷺ӦÓÃÓÚµçÁ¦µç×ÓÁìÓòµÄ°ëµ¼ÌåÆ÷¼þ£¬Ëüͨ¹ý¿ØÖÆÕ¤¼«µçѹÀ´µ÷ÖΩ¼«µçÁ÷£¬´Ó¶øÊµÏÖµçÁ÷µÄ¿ª¹Ø¿ØÖÆ¡£T2016AMÊÇÒ»¿î¼¯³ÉÁËP¹µµÀMOSFET¹¦ÂÊÏÞÁ÷¿ª¹Ø£¬×¨ÎªÆû³µµç×ÓÉ豸µÄUSB½Ó¿Ú£¬USB¼¯Ï߯÷µÈ¸ß²à¸ºÔØ¿ª¹ØÓ¦ÓöøÉè¼Æ¡£¸Ã¿ªÏÞÁ÷¹ØµÄÊÂÇéÊäÈëµçѹ¹æÄ£Îª2.5VÖÁ5.5V£¬ºÜÊÇÊʺÏ3.3VºÍ5Vϵͳ£¬¾ßÓпíµçѹÊäÈë¹æÄ£¡¢µÍµ¼Í¨ÄÚ×èÌØµã¡£¼¯³ÉÏÞÁ÷µç·¿ÉÑÚ»¤ÊäÈëµçÔ´ÃâÊÜ´óµçÁ÷µÄÓ°Ï죬´óµçÁ÷¿ÉÄܵ¼ÖµçÔ´ÍÑÀëÎÈѹ¹æÄ£¡£¸ÃET2016AM»¹¾ßÓÐÈȹýÔØÑÚ»¤¹¦Ð§£¬¿É·ÀÖ¹ÈȹýÔØÏÞÖÆ¹¦ÂʺÄÉ¢ºÍ½áΡ£Ëü¿ÉÓÃÓÚ¿ØÖÆÐèÒª0.4AÖÁ2.5AµÄ¸ºÔØ¡£µçÁ÷ÏÞÖÆãÐֵͨ¹ýÒ»¸ö´ÓSETµ½µØµÄµç×èÆ÷½øÐÐÉèÖá£ÊÂÇéģʽϵľ²Ì¬µçÔ´µçÁ÷½öΪ25μA¡£ÔÚÍ£»úģʽÏ£¬µçÔ´µçÁ÷¼õСÖÁСÓÚ1μA¡£
ET2016AM½ÓÄÉÎÞǦ·â×°£¬ÊÂÇéÔÚ-40°CÖÁ+105°CÇé¿öζȹæÄ£¡£
ÌØÐÔ
- ÊäÈëµçѹ¹æÄ££º2.5VÖÁ5.5V
- ¿É±à³ÌµçÁ÷ÏÞÖÆ
- ·´ÏòµçÁ÷×è¶Ï
- ¶Ì·ÏìÓ¦£º2us
- ºÜÊǵ͵ľ²Ì¬µçÁ÷£º25μA£¨µäÐÍÖµ £©
- 1μA×î´ó¹Ø¶ÏµçÔ´µçÁ÷
- Ç·Ñ¹Ëø¶¨
- ÈȹضÏ
- 4kVHBMESD¶î¶¨Öµ£¨Æ¾¾ÝAEC−Q100−002£©
- ÇÐºÏÆû³µAEC-Q1002¼¶³ß¶È
Òý½Å˵Ã÷

оƬ¿òͼ

Ó¦Óõç·

















